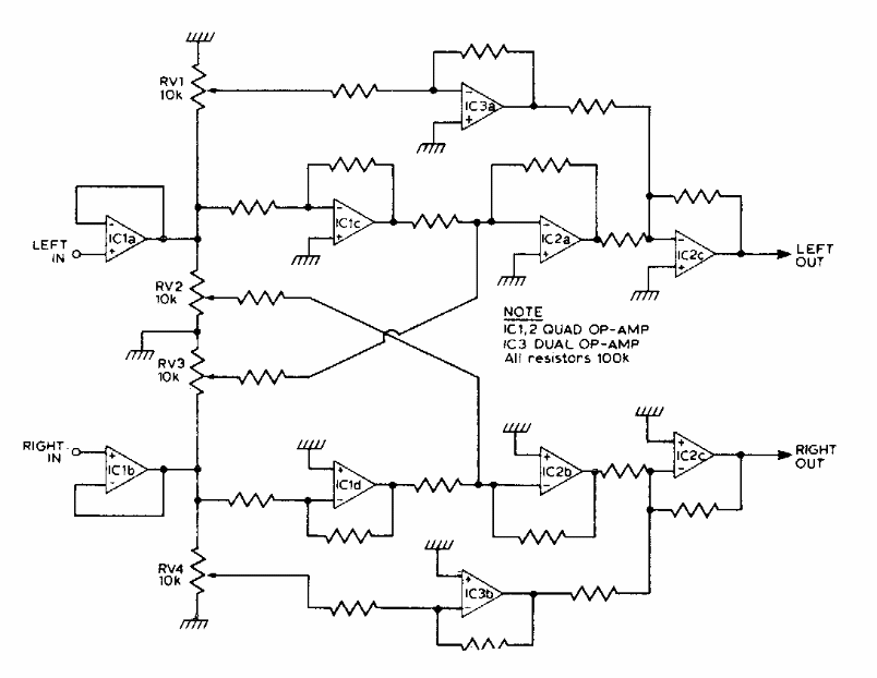
Este circuito foi obtido numa documentação sobre música eletrônica dos anos 70. Todos os resistores usados neste circuito são de 100k. A fonte de alimentação deve ser simétrica.
Este circuito foi obtido numa documentação sobre música eletrônica dos anos 70. Todos os resistores usados neste circuito são de 100k. A fonte de alimentação deve ser simétrica.