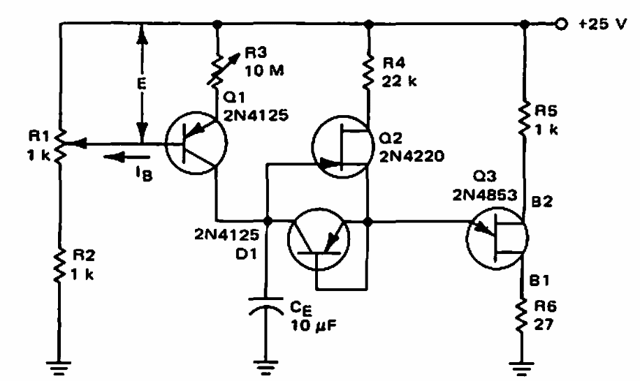
Este circuito foi encontrado numa documentação da Motorola de 1968. O circuito faz uso de FETs e bipolares da época, podendo ser aplicado a equivalentes modernos.

 


| Clique na imagem para ampliar |

 

 

 

NO YOUTUBE


NOSSO PODCAST