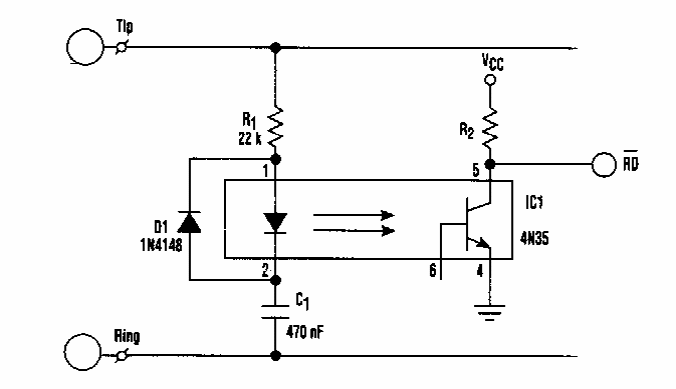
Este circuito foi encontrado numa Electronics Now. Ele pode ser usado como um shield detector de sinais de discagem num projeto de automação.

 


| Clique na imagem para ampliar |

 

 

 

NO YOUTUBE


NOSSO PODCAST