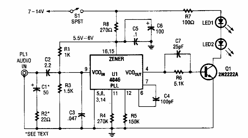
Este circuito foi encontrado numa Popular Electronics dos anos 90. O circuito integrado CMOS usado não é muito comum atualmente. O alcance depende os LEDs infravermelhos usados. R7 pode ser alterado.
Este circuito foi encontrado numa Popular Electronics dos anos 90. O circuito integrado CMOS usado não é muito comum atualmente. O alcance depende os LEDs infravermelhos usados. R7 pode ser alterado.