Chave ativada por som CIR17652S CB10122E (CIR20160)
Detalhes
Escrito por: Newton C. Braga
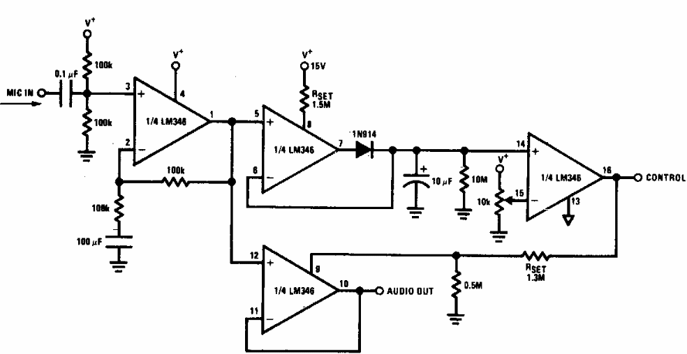
Encontrado numa documentação dos anos 70, este circuito faz uso de amplificadores operacionais da época. Pode ser implementado com componentes equivalentes modernos.