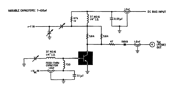
Este circuito de ruptura inversa de um transistor foi encontrado numa documentação de 1967. Ele se aplica a componentes modernos.

Este circuito de ruptura inversa de um transistor foi encontrado numa documentação de 1967. Ele se aplica a componentes modernos.
