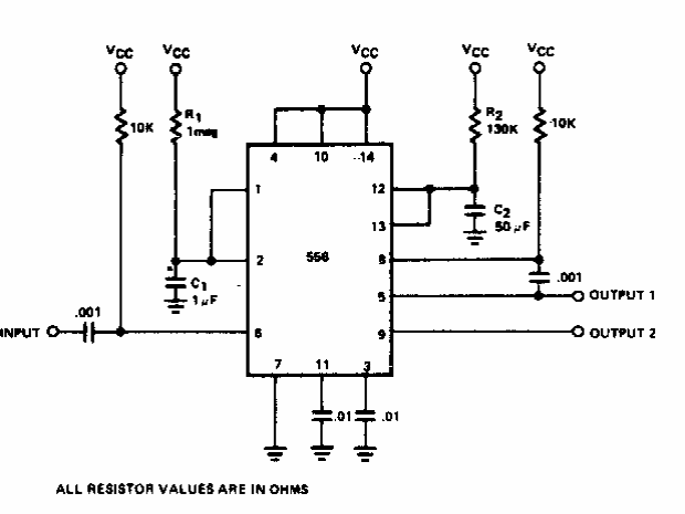
Este circuito foi encontrado numa documentação dos anos 80. O circuito integrado usado consiste num duplo 555. As temporizações são dadas pelas redes R1 x C1 e R2 x C2.

Este circuito foi encontrado numa documentação dos anos 80. O circuito integrado usado consiste num duplo 555. As temporizações são dadas pelas redes R1 x C1 e R2 x C2.
