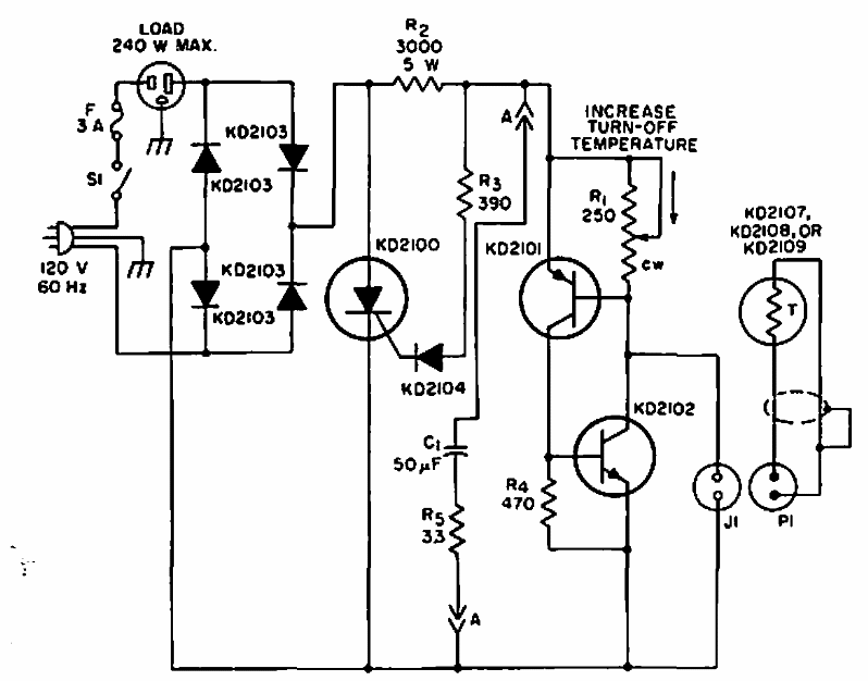
Este circuito para potências até 240 W foi encontrado num manual de SCRs da RCA de 1967. O SCR deve ser de acordo com a carga controlada.

 


| Clique na imagem para ampliar |

 

 

 

NO YOUTUBE


NOSSO PODCAST