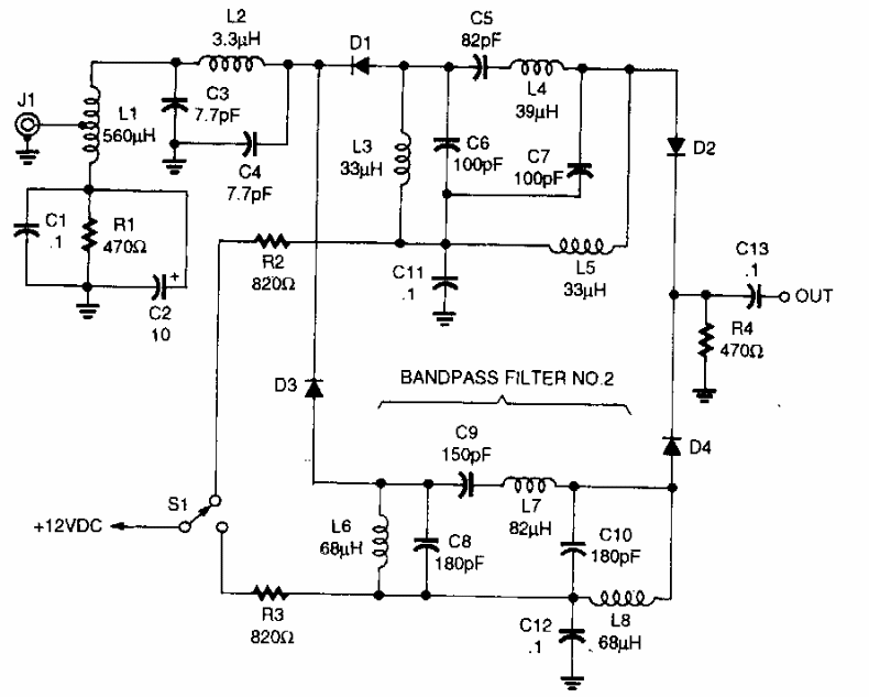
Este comutador ou seletor de banda para receptores foi encontrado numa Popular Electronics dos anos 90. O circuito utiliza um diodo PIN.

 


| Clique na imagem para ampliar |

 

 

 

NO YOUTUBE


NOSSO PODCAST