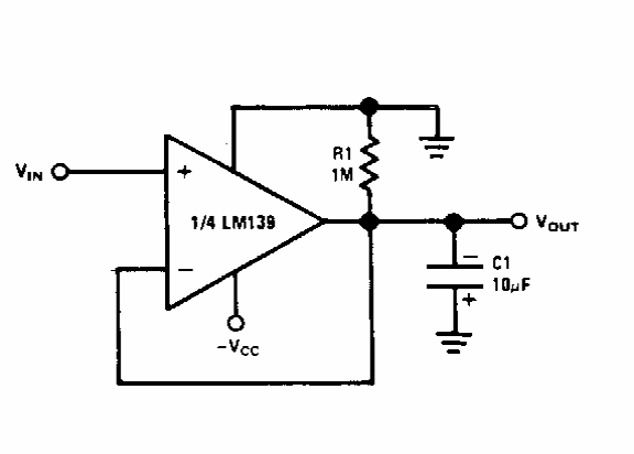
Encontrado num manual da National Semiconductor dos anos 80, este circuito faz uso de um comparador de tensão da época. A alimentação pode ficar entre 5 e 12 V tipicamente.

Encontrado num manual da National Semiconductor dos anos 80, este circuito faz uso de um comparador de tensão da época. A alimentação pode ficar entre 5 e 12 V tipicamente.
