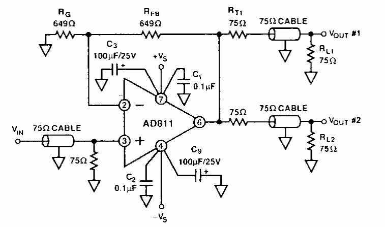
A Analog Devices sugere este circuito numa documentação dos anos 90. O circuito é para linhas de 75 ohms e sinais de vídeo.

 


| Clique na imagem para ampliar |

 

 

 

NO YOUTUBE


NOSSO PODCAST