Transmissor de infravermelho pulsante CIR20521S CB20981E (CIR20421)
Detalhes
Escrito por: Newton C. Braga
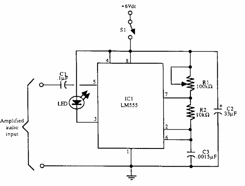
Encontrado numa documentação americana antiga, este circuito é atual, pois usa o 555 na modulação de um LED infravermelho. Os pulsos são ajustados em R1.