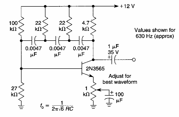
Este circuito usa um transistor de uso geral e tem ajuste da forma de onda. Encontramos numa documentação americana dos anos 90.

 


| Clique na imagem para ampliar |

 

 

NO YOUTUBE


NOSSO PODCAST