Booster de corrente com MOSFET CIR20598S CB21063E (CIR20508)
Detalhes
Escrito por: Newton C. Braga
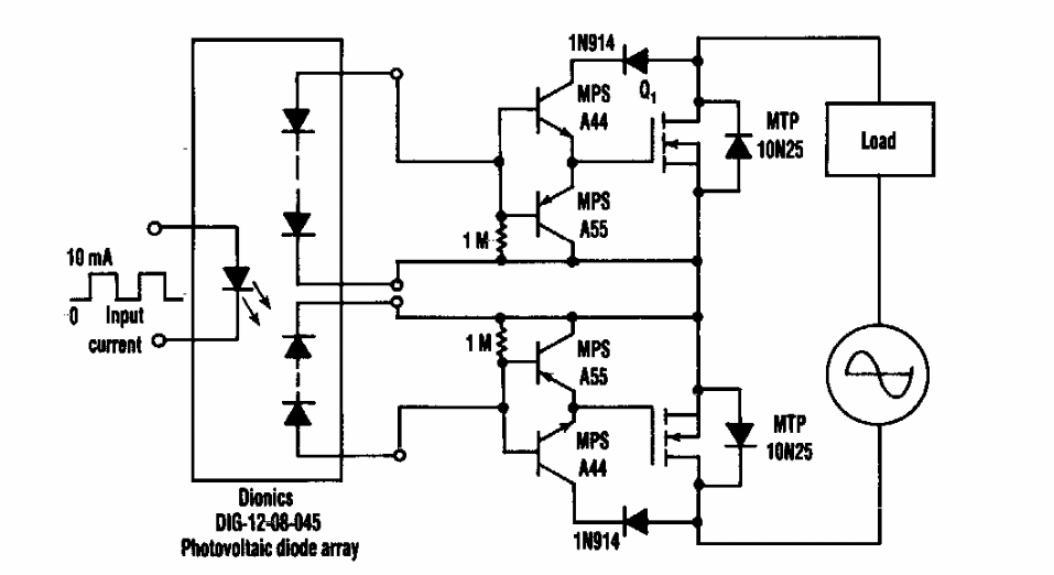
Este circuito pode ser usado como base para projetos de alta potência excitados por sinais retangulares. O circuito é de uma Electronic Design dos anos 90.