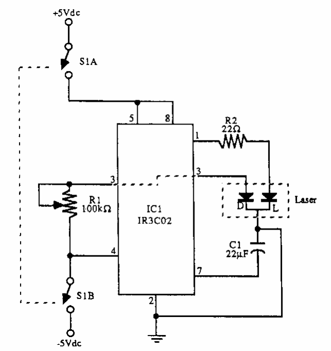
Encontrado numa documentação americana dos anos 90, este simples circuito excita um diodo LASER. O circuito integrado é da Sharp, pouco comum atualmente.

 


| Clique na imagem para ampliar |

 

 

NO YOUTUBE


NOSSO PODCAST