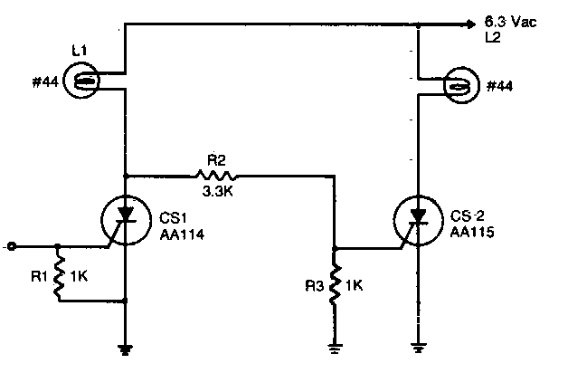
Com este circuito é possível controlar simultaneamente duas lâmpadas incandescentes de baixa tensão. Os SCRs são dos anos 70, admitindo equivalentes modernos.

Com este circuito é possível controlar simultaneamente duas lâmpadas incandescentes de baixa tensão. Os SCRs são dos anos 70, admitindo equivalentes modernos.
