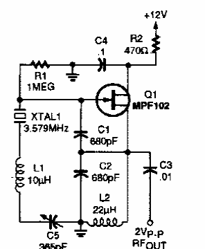
Este oscilador variável com cristal foi encontrado numa Popular Electronics dos anos 90. O circuito usa um cristal de 3,679 MHz e a frequência pode ser variada sensivelmente pelo capacitor variável.

Este oscilador variável com cristal foi encontrado numa Popular Electronics dos anos 90. O circuito usa um cristal de 3,679 MHz e a frequência pode ser variada sensivelmente pelo capacitor variável.
