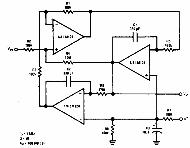
Outras configurações como esta podem ser encontradas neste site. Esta faz uso de amplificadores operacionais antigos, como a publicação de onde obtivemos, mas equivalentes podem ser utilizados.
Outras configurações como esta podem ser encontradas neste site. Esta faz uso de amplificadores operacionais antigos, como a publicação de onde obtivemos, mas equivalentes podem ser utilizados.