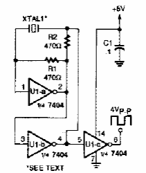
Este oscilador com cristal de 100 kHz usa 7404 para gerar sinais quadrados. Encontramos numa Popular Electronics dos anos 90. Frequências mais altas podem ser geradas conforme a família TTL empregada.

Este oscilador com cristal de 100 kHz usa 7404 para gerar sinais quadrados. Encontramos numa Popular Electronics dos anos 90. Frequências mais altas podem ser geradas conforme a família TTL empregada.
