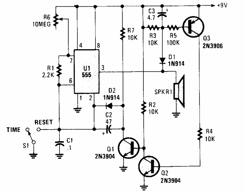
Este circuito foi encontrado numa Popular Electronics dos anos 90. Ele aciona um aviso sonoro no final do tempo programado pelo ajuste de R6. O capacitor C2 pode ser aumentado para maiores intervalos de tempo.
Este circuito foi encontrado numa Popular Electronics dos anos 90. Ele aciona um aviso sonoro no final do tempo programado pelo ajuste de R6. O capacitor C2 pode ser aumentado para maiores intervalos de tempo.