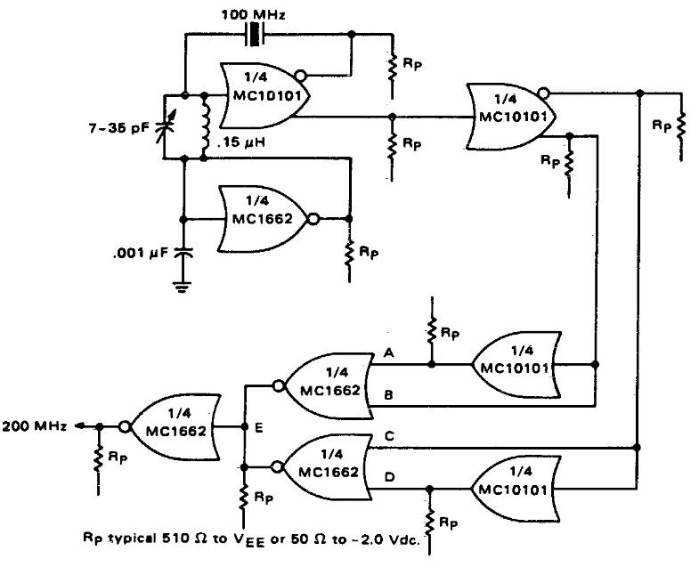
Este circuito foi encontrado numa documentação da Motorola dos anos 80. O circuito integrado é da época. A frequência depende do cristal.

 

 


| Clique na imagem para ampliar |

 

 

 

NO YOUTUBE


NOSSO PODCAST