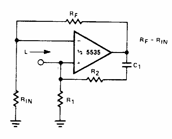
Encontramos este circuito numa documentação antiga. Amplificadores operacionais equivalentes modernos podem ser utilizados. A fonte de alimentação deve ser simétrica. A indutância é dada por L = R1 x R2 x C.

Encontramos este circuito numa documentação antiga. Amplificadores operacionais equivalentes modernos podem ser utilizados. A fonte de alimentação deve ser simétrica. A indutância é dada por L = R1 x R2 x C.
