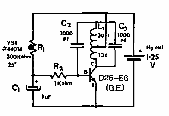
Este circuito é um transmissor de temperatura sem fio por sinais de RF na faixa de 0,2 a 2 MHz usando um sensor da época. O circuito é de uma documentação americana de 1968. O circuito é alimentado por uma pilha de 1,2 V com durabilidade de 120 dias.
















