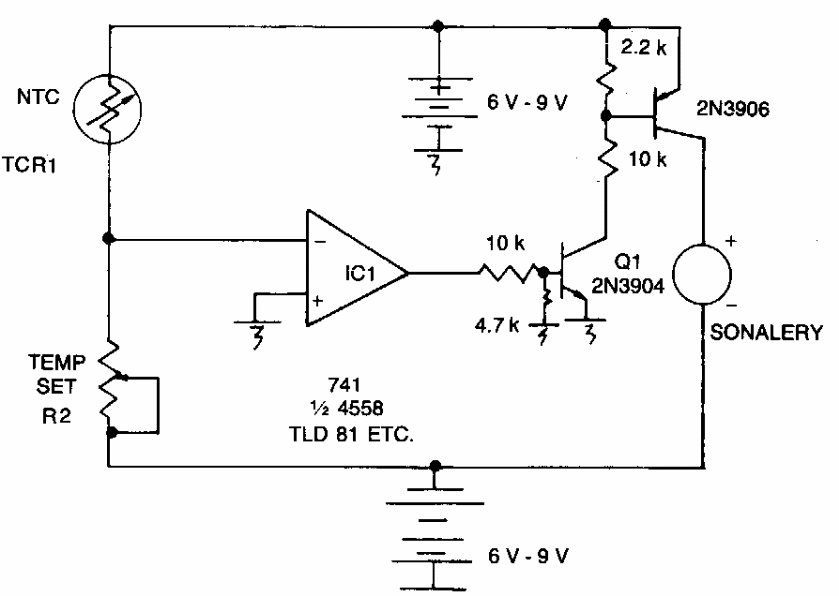
Encontrado em documentação americana dos anos 90, este circuito dispara um buzzer com oscilador tipo Sonalert quando a temperatura do sensor alcança um certo valor ajustado em R2.
Encontrado em documentação americana dos anos 90, este circuito dispara um buzzer com oscilador tipo Sonalert quando a temperatura do sensor alcança um certo valor ajustado em R2.