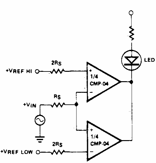
Esta é a configuração tradicional para um comparador de limite ou comparador de janela, usando dois operacionais. O circuito pode ser usado com operacionais equivalentes modernos.

Esta é a configuração tradicional para um comparador de limite ou comparador de janela, usando dois operacionais. O circuito pode ser usado com operacionais equivalentes modernos.
