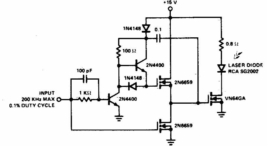
Este circuito foi encontrado numa documentação dos anos 90. Os transistores VMOS podem ser substituídos por equivalente. Estes componentes determinam a velocidade de resposta do circuito.
Este circuito foi encontrado numa documentação dos anos 90. Os transistores VMOS podem ser substituídos por equivalente. Estes componentes determinam a velocidade de resposta do circuito.