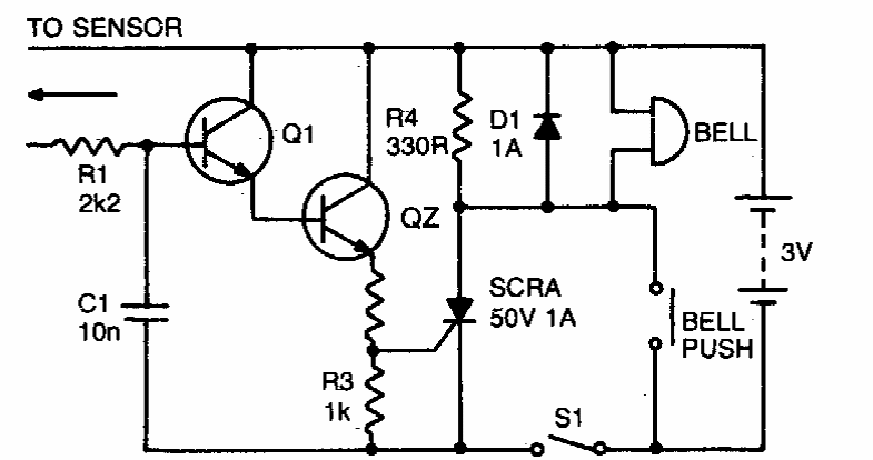
Encontramos este circuito numa documentação antiga, mas ele ainda é atual. Podem ser usados transistores de uso geral e o SCR pode ser o TIC106. O aviso (bell) é um transdutor com oscilador (buzzer).
Encontramos este circuito numa documentação antiga, mas ele ainda é atual. Podem ser usados transistores de uso geral e o SCR pode ser o TIC106. O aviso (bell) é um transdutor com oscilador (buzzer).