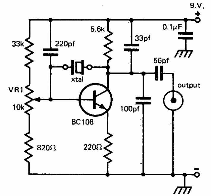
Encontrado numa documentação americana dos anos 80, este circuito tem uma corrente de consumo de apenas 1 mA. O cristal pode ser a partir de 100 kHz até alguns megahertz.

 


| Clique na imagem para ampliar |

 

 

 

NO YOUTUBE


NOSSO PODCAST