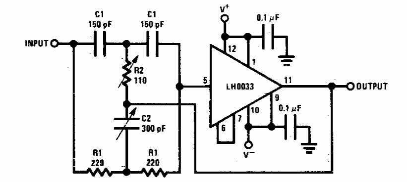
Encontrado em documentação dos anos 80, este circuito se destina a aplicações em TV analógica. O amplificador operacional é da época, podendo ser testados equivalentes modernos.
Encontrado em documentação dos anos 80, este circuito se destina a aplicações em TV analógica. O amplificador operacional é da época, podendo ser testados equivalentes modernos.