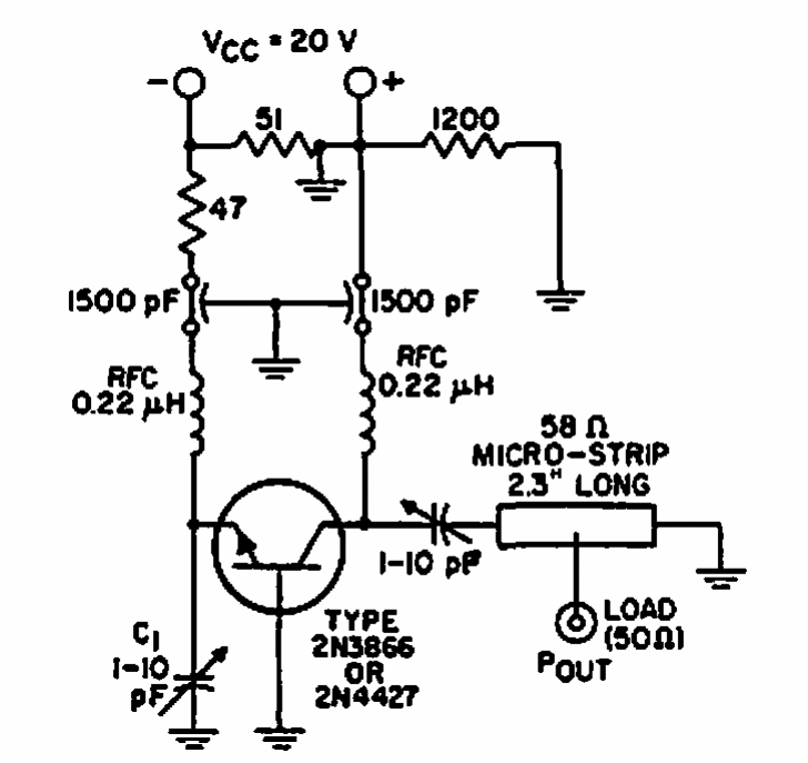
Este oscilador de 500 MHz tem uma potência de saída de 1 W quando alimentado por uma fonte de 20 V. O circuito foi sugerido pela RCA numa documentação dos anos 70.

 


| Clique na imagem para ampliar |

 

 

 

NO YOUTUBE


NOSSO PODCAST