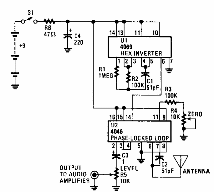
Encontramos este circuito numa Hands-On Electronics dos anos 90. O circuito deve ser ligado a um amplificador externo. O controle da frequência é capacitivo, utilizando-se uma antena para esta finalidade.

 


| Clique na imagem para ampliar |

 

 

 

NO YOUTUBE


NOSSO PODCAST