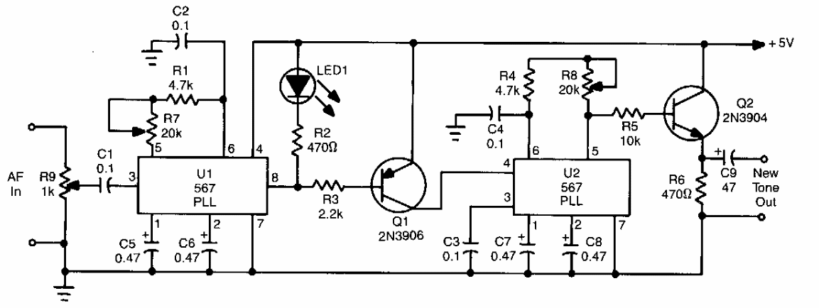
Este circuito tem por finalidade recuperar um sinal muito fraco num receptor, por exemplo, um sinal CW ou um sinal de tom. O circuito é de uma Popular Electronics dos anos 90.
Este circuito tem por finalidade recuperar um sinal muito fraco num receptor, por exemplo, um sinal CW ou um sinal de tom. O circuito é de uma Popular Electronics dos anos 90.