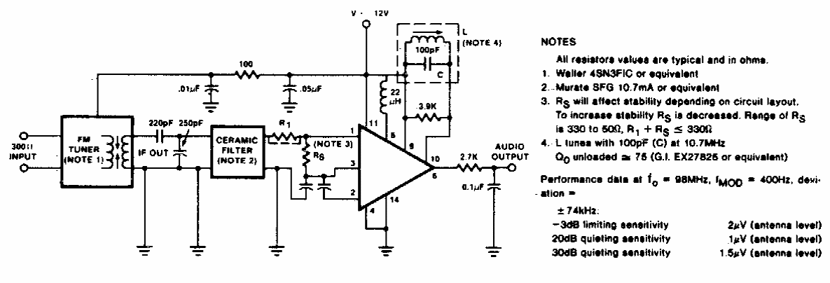
Este circuito com apenas uma bobina sintonizada foi encontrado numa documentação americana dos anos 80. O circuito usa componentes da época.

 


| Clique na imagem para ampliar |

 

 

 

NO YOUTUBE


NOSSO PODCAST