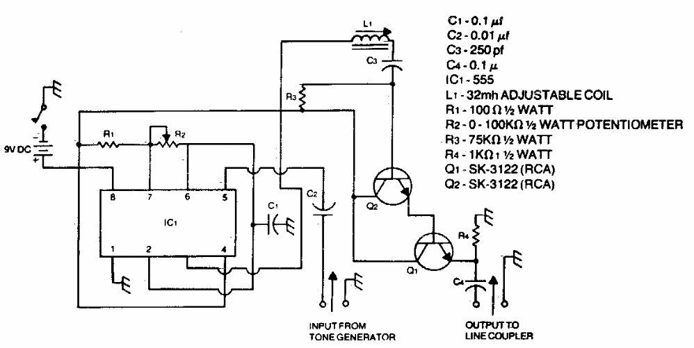
Encontrado numa antiga documentação americana, este receptor transmite sinais via rede de energia. Podemos usá-lo em links ou controle remoto. Os componentes admitem equivalentes.
Encontrado numa antiga documentação americana, este receptor transmite sinais via rede de energia. Podemos usá-lo em links ou controle remoto. Os componentes admitem equivalentes.