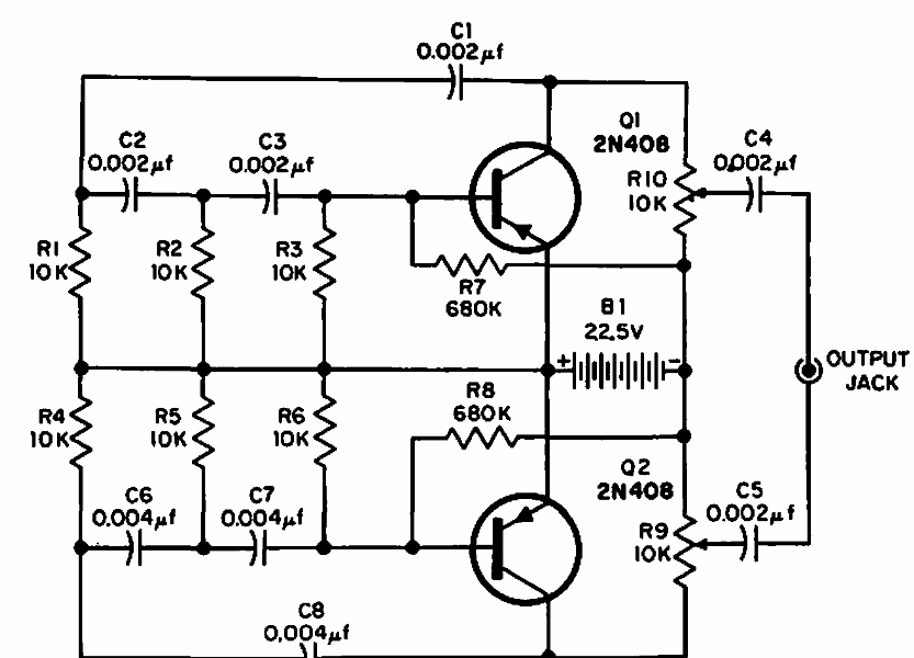
Este circuito foi encontrado numa documentação da Radio Shack de 1965. Os transistores são da época. O circuito pode ser implementado com transistores atuais e alimentação de tensão mais baixa.
Este circuito foi encontrado numa documentação da Radio Shack de 1965. Os transistores são da época. O circuito pode ser implementado com transistores atuais e alimentação de tensão mais baixa.