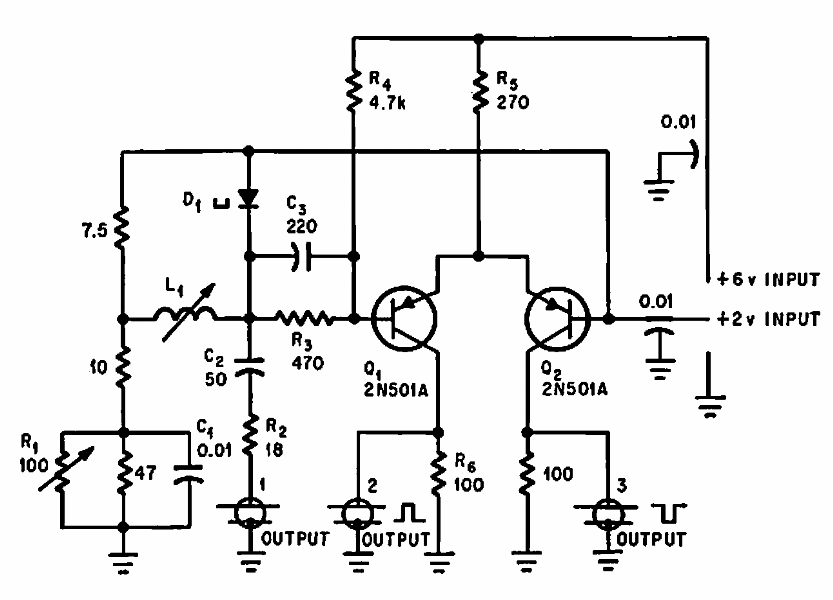
Encontrado numa publicação americana de 1966 este circuito gera um sinal retangular de 25 MHz para teste de flip-flops. Os transistores são da época. Não são dadas informações sobre L1.
Encontrado numa publicação americana de 1966 este circuito gera um sinal retangular de 25 MHz para teste de flip-flops. Os transistores são da época. Não são dadas informações sobre L1.