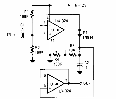
Este alargador ou esticador de pulsos positivos foi encontrado numa Popular Electronics dos anos 90. O circuito pode operar com tensões de 6 a 12 V aumentando um pulso em 50 vezes.

Este alargador ou esticador de pulsos positivos foi encontrado numa Popular Electronics dos anos 90. O circuito pode operar com tensões de 6 a 12 V aumentando um pulso em 50 vezes.
