Booster de 10 a 15 W para ATV CIR16250S CB9167E (CIR19224)
Detalhes
Escrito por: Newton C. Braga
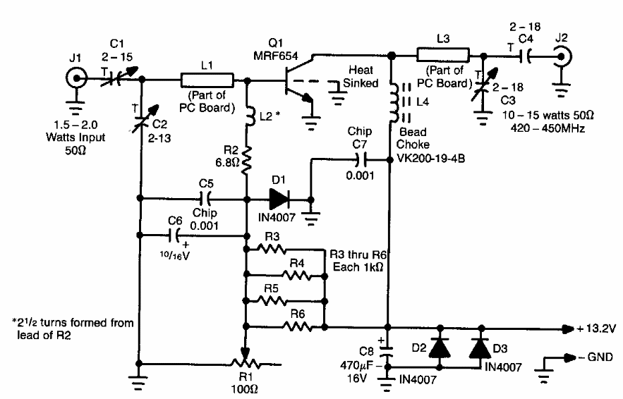
Este circuito para TV analógica foi encontrado numa documentação americana dos anos 90. O circuito faz uso de transistor de potência pouco comum atualmente.