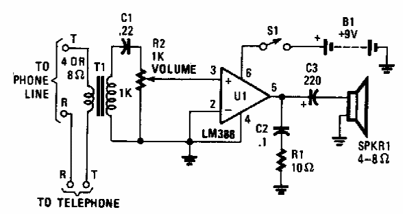
Encontrado numa Popular Electronics dos anos 90, este circuito pode empregar outros amplificadores de áudio de baixa potência. O transformador é do tipo encontrado na saída de velhos aparelhos transistorizados.

Encontrado numa Popular Electronics dos anos 90, este circuito pode empregar outros amplificadores de áudio de baixa potência. O transformador é do tipo encontrado na saída de velhos aparelhos transistorizados.
