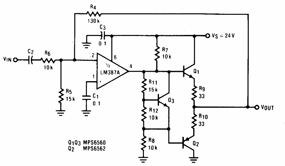
Esta configuração pode ser aplicada a outros operacionais para aumentar a capacidade de corrente. O circuito é dos anos 80. Os transistores usados são da época.

 


| Clique na imagem para ampliar |

 

 

NO YOUTUBE


NOSSO PODCAST