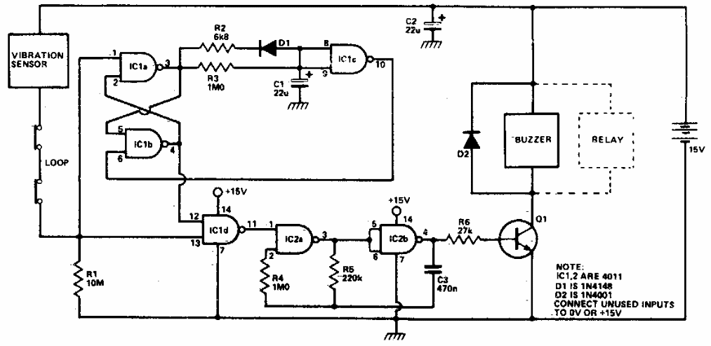
Encontrado em documentação americana dos anos 80, este circuito aparece com variações em outros pontos desta seção. O circuito ativa um relé de acordo com a tensão de alimentação.

 


| Clique na imagem para ampliar |

 

 

NO YOUTUBE


NOSSO PODCAST