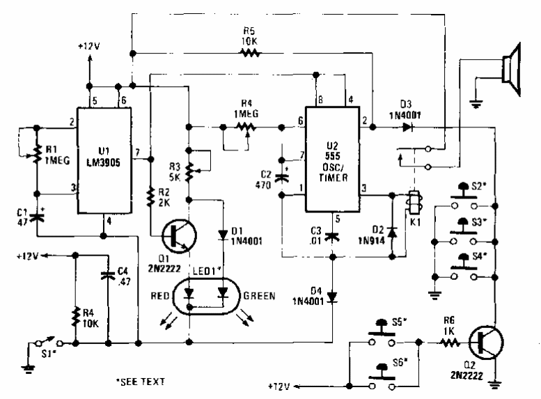
Este circuito foi encontrado numa Popular Electronics dos anos 80. Os componentes são comuns e o alto-falante de 8 ohms.

 


| Clique na imagem para ampliar |

 

 

 

NO YOUTUBE


NOSSO PODCAST