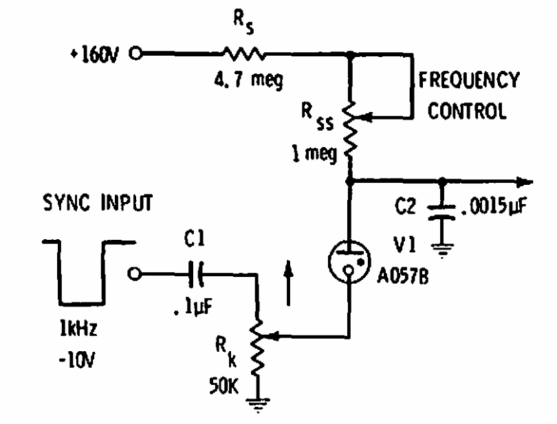
Neon sincronizada de 1 kHz CIR16023S CB8938E (CIR18996)
Detalhes
Escrito por: Newton C. Braga
Este oscilador de alta tensão com lâmpada neon foi encontrado numa documentação de 1969. O circuito é sincronizado por pulsos de 1 kHz. A alimentação é de 160 V.