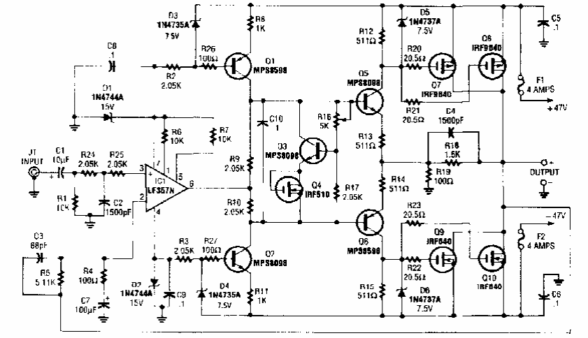
Este circuito foi encontrado numa Radio Electronics dos anos 90. Os MOSFETs devem ser dotados de excelentes dissipadores e calor e o layout da placa cuidadosamente planejado para suportar as altas correntes.
Este circuito foi encontrado numa Radio Electronics dos anos 90. Os MOSFETs devem ser dotados de excelentes dissipadores e calor e o layout da placa cuidadosamente planejado para suportar as altas correntes.