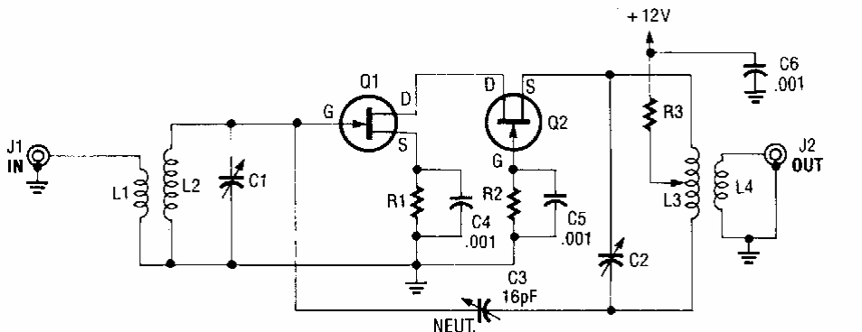
Este amplificador com dois FETs em acoplamento direto (cascode) foi encontrado numa Popular Electronics dos anos 90. O MOSFET pode ser praticamente de qualquer tipo como o MPF102.
Este amplificador com dois FETs em acoplamento direto (cascode) foi encontrado numa Popular Electronics dos anos 90. O MOSFET pode ser praticamente de qualquer tipo como o MPF102.