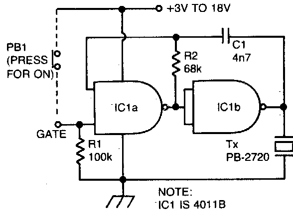
Este circuito pode ser usado como shield, bastando que a alimentação seja feita com tensão igual a do microcontrolador. A frequência depende de C1. O transdutor é do tipo piezoelétrico.

Este circuito pode ser usado como shield, bastando que a alimentação seja feita com tensão igual a do microcontrolador. A frequência depende de C1. O transdutor é do tipo piezoelétrico.
