Amplificador de 2 transistores CIR15972S CB8927E (CIR18945)
Detalhes
Escrito por: Newton C. Braga
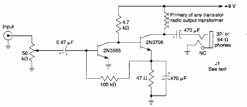
Este circuito simples para fones ou pequenos alto-falantes foi encontrado numa documentação dos anos 90. O circuito funciona com tensões de 5 a 9 V e tem bom ganho.