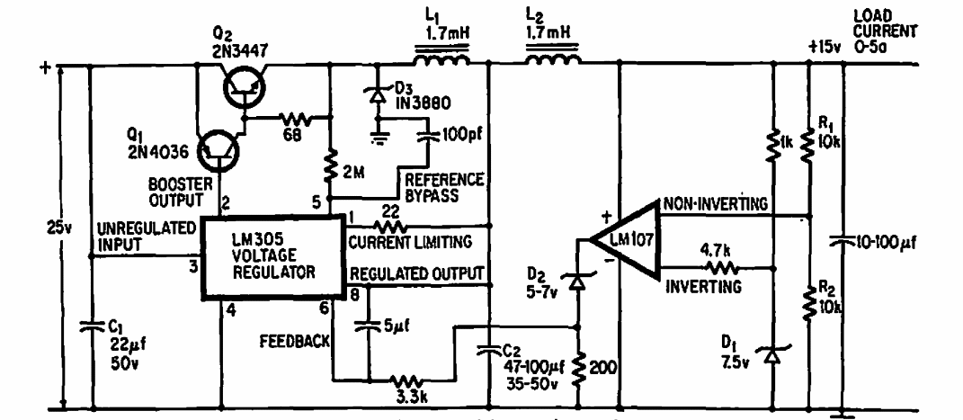
Encontrado numa documentação de 1970, este circuito emprega componentes da época, pouco comuns atualmente.

 


| Clique na imagem para ampliar |

 

 

 

NO YOUTUBE


NOSSO PODCAST