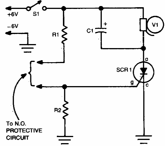
O componente básico deste circuito é um SCR de uso geral. A tensão é de acordo com o buzzer ou campainha que deve ser de tipo com oscilador próprio. R2 pode ter de 10k a 100k e R1 de 47k a 220k.

O componente básico deste circuito é um SCR de uso geral. A tensão é de acordo com o buzzer ou campainha que deve ser de tipo com oscilador próprio. R2 pode ter de 10k a 100k e R1 de 47k a 220k.
