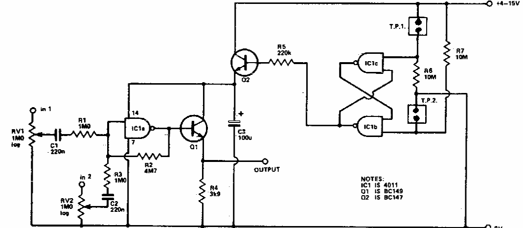
Este circuito com controle por toque foi encontrado numa documentação inglesa dos anos 70. Os componentes usados são comuns em nossos dias.

 


| Clique na imagem para ampliar |

 

 

NO YOUTUBE


NOSSO PODCAST